协会简介
协会章程
组织架构
协会领导
联系我们
行业要闻
协会动态
会员风采
业界资讯
安全生产
活动通知
政策文件
党建工作
党建要闻
支部动态
行业党建
学习资料
会员登录
会员查询
活动报名
入会申请
服务指南
信用平台
创先评优
人才信息
智慧物业平台
品牌名录
优选推荐
行业集采
供应商名录
培训信息
培训平台
监测评估
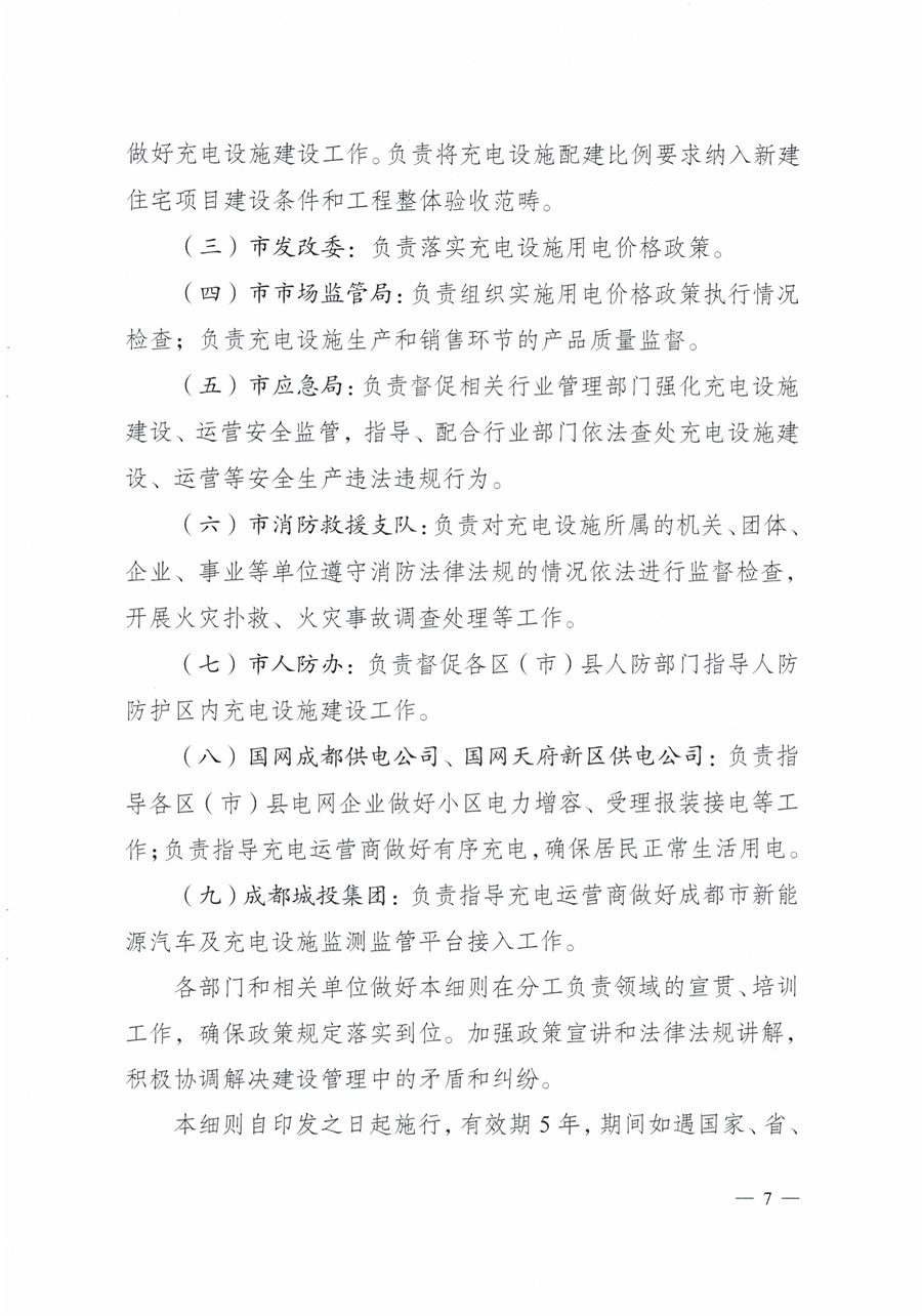
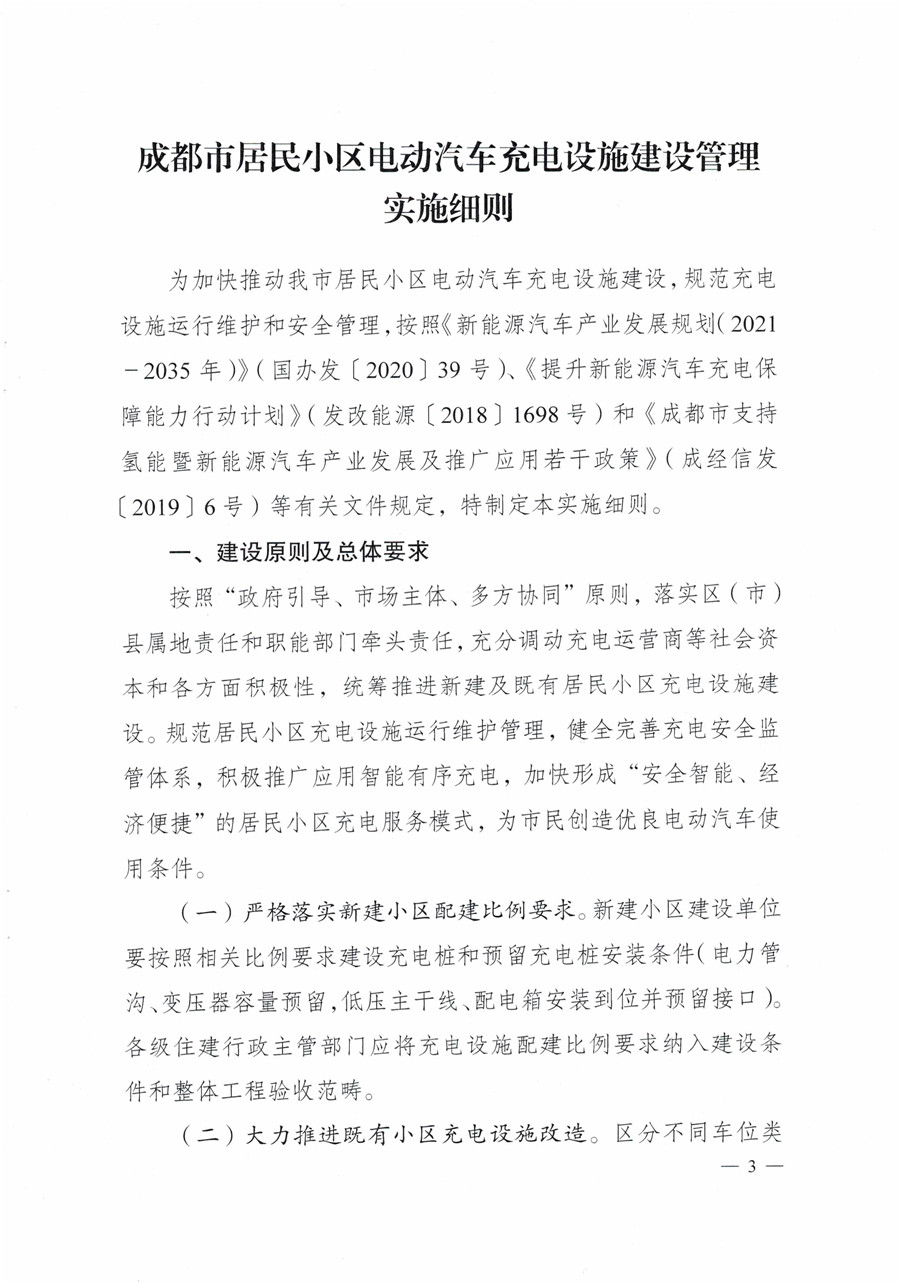
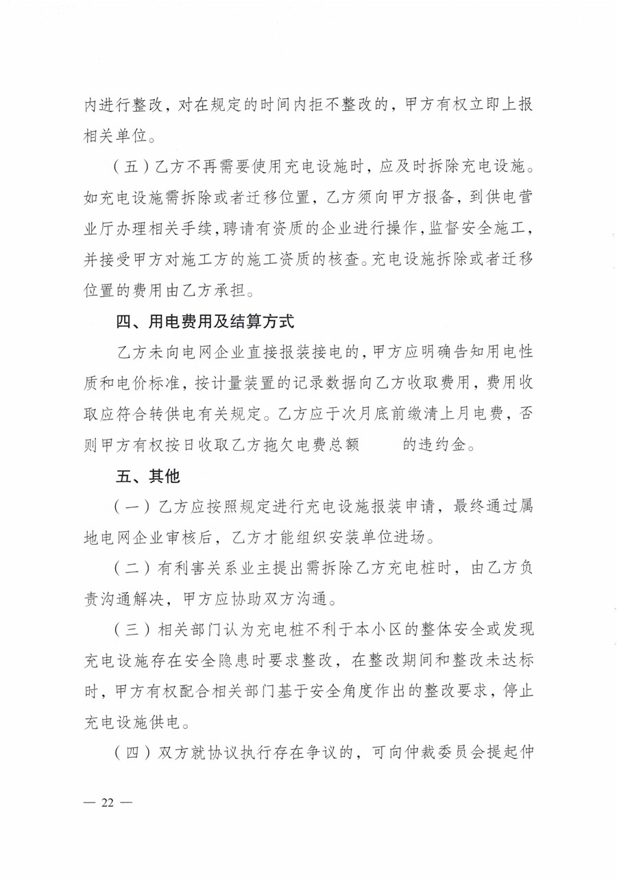
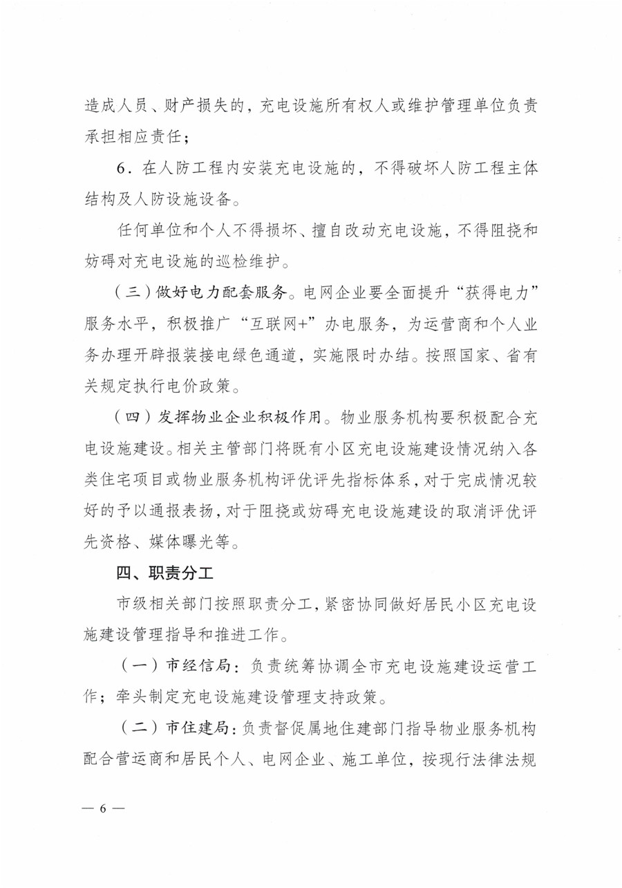
成经信发[2021]7号
分享文章:
附件:市经信局等7部门印发《成都市居民小区居民充电基础设施建设管理实施细则》的通知
上一条:关于举办物业服务职业经理能力提升成都研修班(第四期)的通知 下一条:关于开展成都市“蓉城先锋·暖心物管”示范企业、示范项目(第二批)评选活动的通知